
一、铝的自然属性
什么是铝
铝是一种银白色金属,是一种轻金属,其化合物在自然界中分布极广,地壳中铝的资源约为400~500 亿吨,仅次于氧和硅,具第三位。在金属品种中,仅次于钢铁,为第二大类金属。铝具有特殊的化学、物理特性,不仅重量轻,质地坚,而且具有良好的延展性、导电性、导热性、耐热性和耐核辐射性,是国民经济发展的重要基础原材料。铝及其合金的优良特点是外观好、质轻、可机加工、物理和力学性能好、抗腐蚀,由于铝的材质轻,因此常用于制造汽车、火车、地铁、船舶、飞机、火箭、飞船等陆海空交通工具,以减轻自重增加装载量铝在军工中也有广泛应用 。
铝的比重为2.7,密度为2.72g/cm3,约为一般金属的1/3。工业纯铝的力学性能除了与纯度有关外,还与材料的加工状态有关。由于铝的塑性很好,具有延展性,便于各种冷、热压力加工,它既可以制成厚度仅为0.006 毫米的铝箔,也可以冷拨成极细的丝。通过添加其它元素还可以将铝制成合金使它硬化,强度甚至可以超过结构钢,但仍保持着质轻的优点。
铝锭的生产是由铝土矿开采、氧化铝生产、铝的电解等生产环节所构成。
生产氧化铝的铝土矿主要有三种类型:三水铝石、一水硬铝石、一水软铝石。在已探明的铝土矿全球储量中,92%是风化红土型铝土矿,属三水铝石型,这些铝土矿的特点是低硅、高铁、高铝硅比,集中分布在非洲西部、大洋洲和中南美洲。其余的8%是沉积型铝土矿,属一水软铝石和一水硬铝石型,中低品位,主要分布在希腊、前南斯拉夫及匈牙利等地。由于三种铝土矿的特点不同,各氧化铝生产企业在生产上采取了不同的生产工艺,目前主要有拜耳法、碱石灰烧结法和拜尔-烧结联合法三种。通常高品位铝土矿采用拜耳法生产,中低品位铝土矿采用联合法或烧结法生产。拜尔法由于其流程简单,能耗低,已成为了当前氧化铝生产中应用最为主要的一种方法,产量约占全球氧化铝生产总量的95%左右。
铝电解生产可分为侧插阳极棒自焙槽、上插阳极棒自焙槽和预焙阳极槽三大类。自焙槽生产电解铝技术有装备简单、建设周期短、投资少的特点,但烟气无法处理,污染环境严重,机械化困难,劳动强度大,不易大型化,单槽产量低,等一些不易克服的缺点,是正在被淘汰的生产工艺。而目前世界上大部分国家及生产企业都在使用大型预焙槽,槽的电流强度达到了350KA 以上,不仅自动化程度高,能耗低,单槽产量高,而且满足了环保法规的要求。

二、铝及铝产品分类
1、电解铝的生产过程:铝土矿→氧化铝→电解铝。从产业长期趋势看,进口铝土矿后再生产氧化铝运费占比大相对高,随着非洲、澳洲及东南亚铝土矿资源被越来越多发掘和利用,已有越来越多铝企将氧化铝厂直接搬到海外铝土矿产地,预计未来我国铝资源需求将从进口铝土矿逐步转向加大力度进口海外氧化铝成品为主
2、按照铝锭的主成份含量可以分成三类:高级纯铝(铝的含量99.93%-99.999%)、工业高纯铝(铝的含量99.85%-99.90%)、工业纯铝(铝的含量98.0%-99.7%)。
3、按照铝锭的市场产品型态可以分成三类:一类是加工材,如板、带、箔、管、棒型、锻件、粉末等;一类是铸造铝合金、盘条线杆电缆等;一类是日常生活中的各类铝制品等。
三、铝的应用
近五十年来,铝和铝合金被广泛应用于各个领域,尤其是在建筑业、交通运输业和包装业,这三大行业的铝消费一般占铝总消费量的60%左右。
(1)建筑业上,由于铝在空气中的稳定性和阳极处理后的极佳外观,使得其在铝合金门窗、铝塑管、装饰板、幕墙等方面的有广泛应用。
(2)交通运输业上,为减轻重量降低能耗,在汽车、铁路、飞机、船只都大量应用铝及铝合金,近年来在航空航天领域也更多得到应用。
(3)在包装业上,各类软包装用铝箔、全铝易拉罐、各类瓶盖及易拉盖、药用包装等用铝范围也在扩大。
(4)在其它领域,铝在电子电气、家用电器(冰箱、空调)、日用五金等方面的使用量和使用前景越来越广阔。
中国是全球最大的铝消费国,根据数据显示,2019年中国原铝消费量已达到3600万吨。从消费地域看,华南、华东是国内主要铝消费地区,而一些电解铝生产大省也正成为新的铝消费地区。虽然由于中国经济增速放缓,近年来铝消费增速有所减弱,但在各领域刚需平稳以及材料替代竞争愈发激烈的格局下,国内铝消费整体增长仍可期待。
四、铝的供给与需求分析
(一) 国际市场
◆铝土矿的资源
目前已探明的铝土矿储量约为250 亿吨,但在世界各地分布极不均匀,储量在10 亿吨以上的国家有几内亚、澳大利亚、巴西、中国、牙买加及印度等,这些国家铝土矿总储量约占全球铝土矿的73%左右。其中,澳大利亚、南美、非洲等地区铝土矿品质较好,储量大,开采成本低。
◆氧化铝的生产与贸易
作为电解铝的主要生产原料--氧化铝,其生产的地理位置大部分分布在毗邻铝土矿资源的地区附近。全球在生产的氧化铝厂共有六十多个,分布在30多个国家和地区。而铝土矿资源丰富的大洋洲和拉丁美洲的氧化铝产量近几年稳步上升,到2003 年达到了全球产量的55.7%。目前,国际上主要氧化铝生产厂家有BHP Billiton、美铝、加铝、法铝、中铝、澳大利亚AWAC 公司、Kaiser 公司、巴西CVG 公司等。由于电解铝生产对氧化铝原料依赖性非常高,全球大部分氧化铝(约80%~90%)都通过长期合约销售,可供现货市场销售的极少。截至到2003 年底,全球氧化铝产能(含非冶金级)已达到6031 万吨,产量为5878.8万吨。
◆铝锭的生产
世界铝工业的真正工业化生产始于1886 年,1956 年全球铝产量开始超过铜跃居有色金属的首位,成为仅次于(钢)铁的第二大金属。近几年全球铝加工业技术和装备水平的提高,特别是中国铝工业的迅速发展,带动了全球铝产量迅猛增长。截止到2004 年末,全球原铝总产量达到了2985 万吨。铝锭生产主要集中在中国、美国、俄罗斯、加拿大、澳洲、巴西、挪威等国家,产量约占全球的60%以上。
铝的供应来源除了原铝(铝土矿-氧化铝-电解铝)外,回收铝也占有很高比例。回收铝又分为旧料回收(主要来源是饮料罐和汽车废件)、新料回收(加工过程中的废屑)两种。
◆ 铝锭的消费
尽管铝早在1746 年就被科学家们所发现,但直到19 世纪中,铝的电解才步入大工业化生产。随着电解铝生产成本的逐年下降,产量的迅速提高,铝被广泛应用于各个领域,并带动了铝的消费出现同步增长。
(二)国内市场
◆ 铝的资源
中国是世界主要铝土矿储量国之一,根据国土资源部公告,2001 年铝土矿储量为5.06 亿吨,资源量17.97 亿吨。全球人均铝土矿占有量为4 吨,中国仅有400 公斤。中国铝土矿97%分布在山西、河南、贵州、广西、四川、山东、云南七个省,特点是铝硅比低,生产工艺复杂。露天矿少,开采成本相对较高。
◆ 氧化铝的生产
中国氧化铝产量从90 年代不足100 万吨,发展到2004 年的700 多万吨,已经成为仅次于澳大利亚的第二大氧化铝生产国,中铝公司也成为仅次于美铝的全球第二大氧化铝生产商。中国氧化铝产量的大幅增加,仍然跟不上快速发展中的电解铝工业,供需矛盾日益突出。2004 年中国共进口氧化铝587 万吨,同比增长5%以上,成为了世界上最大的氧化铝买家。中国对氧化铝的采购量、采购方式,很大程度上决定着全球现货氧化铝的市场平衡和价格走势。
◆ 铝锭的生产
中国铝工业始于50 年代,经过50 年的发展,特别是从1992 年起呈现出的飞跃发展,成为了全球铝业瞩目的焦点。我国电解铝产量已从2001 年起跃居全球第一,从2002 年至2004 年连续三年年产量增长超过一百万吨,巩固了世界第一的地位。
2004 年,中国国内新增电解铝产能143 万吨。由于各方原因,在建成的产能中,仍有116 万吨产能处于闲置状况,关闭或淘汰的电解铝产能80 万吨。截止2004 年底,我国大陆共有大小电解铝厂119 家,产能达到977 万吨,比2003 年增加17.1%,产量为667 万吨。据统计,2004 年我国电解铝产量在20 万吨/年以上的铝企业有6家,10-20 万吨/年的有17 家,10 万吨/年以下的有96 家。
◆ 铝的消费
中国经济持续高速发展,带动了铝消费相关行业的高增长率。尤其是在建筑、交通运输和包装三大领域,铝已经逐渐成为消费的主体。消费量从1990 年的83万吨上升到2003 年的490 万吨,增长了近490%。从消费地域看,基本形成了华南、华东目前国内最大的二大铝消费地区,而以重庆为中心的西南地区正成为新的铝消费地区。
我国原铝产量和消费量虽然已跃居世界前列,但在产品品种、成本、技术、管理、环保、劳动生产率等方面与一些西方国家相比仍存在一定差距。所以目前只能说,我国是原铝生产和消费大国,但还不是铝工业强国。

我国的铝工业在近十年取得了长足的发展,其生产能力、产量及消费量的迅速增长,使国内铝的供求关系从严重短缺到供略大于求,流通体制也从双轨制转到了市场化。从中国目前铝的流通来看,生产企业的地域大部分仍集中在西北部。消费的热点则主要在华南和华东地区,西南的重庆是近几年迅速发展起来的新兴消费地区。
从进出口贸易看,中国在2001 年以前是铝的净进口国。2001 年以来国内原铝产量的大幅增长不仅满足了国内铝消费的需求,也使中国开始由净进口国成为净出口国。2004 年中国净出口未锻轧铝及铝合金65.1 万吨,为历史新高。出口的方式主要是来料加工为主,出口的国家主要是韩国、日本,中国的香港和台湾以及一些亚洲的非铝锭生产国。
五、影响铝期货价格变动的因素分析
1、供求关系
供求关系直接影响着商品的市场定价,当市场供求关系处于暂时平衡时,该商品的市场价格会在一个窄小的区间波动;当供求关系处于失衡时,价格会大幅波动。在期货市场上,投资者可关注体现铝供求关系变化的一个指标——库存。库存又分为报告库存和非报告库存,报告库存又称“显性库存”,是期货交易所定期公布其指定交割仓库铝的库存数量。而非报告库存主要是指全球范围内的生产商、贸易商和消费者手中持有的铝的数量,由于这些库存无专门机构进行统计和对外发布,所以这些库存又称为“隐性库存”。
2、氧化铝供应
氧化铝是电解铝生产的主要原料。由于国际氧化铝市场高度集中,全球大部分氧化铝(80%~90%)都通过长期合约的方式进行销售,因此可供现货市场买卖的氧化铝较少。
3、电价
电解铝产业又称“电老虎”行业,电力价格是电解铝生产的重要影响因素,按照每生产一吨电解铝平均耗电为1.35万KW•h/t左右计算,假设电价每下调0.1元,对应吨铝成本降幅约在400元/吨左右。因此电价的微小波动都会对电解铝的生产成本带来很大的影响。
4、经济形势
铝是目前应用非常广的有色金属品种,特别是在发达国家或地区,铝的消费已经与经济的发展高度相关。当一个国家或地区经济快速发展时,铝消费亦会出现同步增长。同样,经济的衰退会导致铝在一些行业中消费的下降,进而导致铝价格的波动。此外,与铝相关的一些金属价格的波动、国际石油价格的波动、各国产业政策的变化都会对铝价产生影响。
5、进出口关税、汇率
国际上铝的贸易一般以美元进行标价和结算,近年来美元的走势对铝价的影响显而易见。
同时,进出口政策对铝价的影响尤为突出,特别是进出口关税的调整将直接影响商品的进出口成本。中国对铝相关产品进出口关税的调整,在改变国内铝锭供求关系的同时,对国际市场的供求关系和价格也会产生一定影响。与此同时,全球其他国家对中国铝出口贸易设置越来越多的壁垒,各国对华反倾销调查及对华铝材贸易的限制措施也是需要关注的方面。
6、应用范围的变化
全球铝应用的趋势变化及消费习惯升级将对铝市形成更长期影的响。特别是汽车制造、建筑工程、电线电缆等主要行业在铝使用面和使用量上的变化,会对铝的价格产生重大影响。
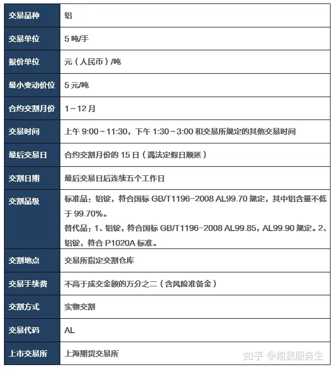
六、上海期货交易所铝期货合约和质量标准
1、上期所铝期货标准合约

2、标准合约附件
1、交割单位
铝标准合约的交易单位为每手5吨,交割单位为每一仓单25吨,交割必须以每一仓单的整数倍交割。
2、质量规定
2.1用于本合约实物交割的铝,其铝含量、杂质含量和其他各项规定必须符合国标GB/T1196-2008AL99.70的规定。
2.2形状及重量。交割的铝应为锭,国产铝每锭重量为15KG±2KG或20KG±2KG,进口铝每锭重量在12KG到26KG之间。
2.3每张仓单的溢短不超过±2%,磅差不超过±0.1%。
2.4每一仓单的铝,必须是同一生产企业生产、同一牌号、同一注册商标、同一质量品级、同一块形、同一包装数量(捆重近似)的商品组成。
2.5每一仓单的铝,必须是本所批准的注册品牌,须附有质量证明书。
2.6仓单须由本所指定交割仓库按规定验收合格后出具。
3、交易所认可的生产企业和注册品牌
用于实物交割的铝,必须是交易所注册的品牌。具体的注册品牌和升贴水标准,由交易所另行规定并公告。
4、指定交割仓库
由交易所指定并另行公告,异地交割仓库升贴水标准由交易所规定并公告。